温州理工学院第一届“瓯越杯”温州理工学院大学生课外学术科技作品竞赛暨浙江省第十八届“挑战杯”大学生课外学术科技作品竞赛校内选拔赛入围决赛的名单公示
来源:【团委】 发布时间:2023-03-14 浏览次数:次各位老师、同学:
经各学院推荐、学校邀请评委评审,从所有申报比赛的项目中选出26个项目进入决赛答辩。现将关于第一届“瓯越杯”温州理工学院大学生课外学术科技作品竞赛暨浙江省第十八届“挑战杯”大学生课外学术科技作品竞赛校内选拔赛入围决赛的名单公示如下(排名不分前后):
决赛内容:线下答辩评审。
参赛人员需在6分钟内针对项目进行路演,所有答辩结束后,由专家根据项目的可行性与创新性各方面进行评选,最终选出参与省赛项目。
决赛初定时间:2023年3月18日9:00
公示期:2023年3月14日—3月16日
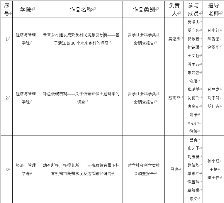
具体名单如下:








如有疑问请在公示期间联系校团委科技创新部。
联系方式: 任同学 13663020732
左同学 15115887481
共青团温州理工学院委员会
2023年3月14日